众所周知,在物联网无线通信领域中,LoRa模块具备着运行功耗低、传输距离远、抗干扰能力强等技术特性,可有效解决低功耗广域网(LPWAN)中设备续航短、偏远场景信号覆盖弱、复杂环境(如工业厂区、城市建筑群)通信易受干扰等问题,是智慧农业、智慧城市、工业物联网等领域的通信基础设施之一。

例如,xingkong.com微自主研发的RFM95就是一款采用先进数模混合设计,基于独创自适应速率算法,支持多频段、多调制方式(LoRa、(G)FSK、(G)MSK、OOK)的LoRa SPI模块;它不仅能有效提升物联网设备的无线通信链路性能,还能覆盖从远距离、低速率到中短距离、中高速率的通信场景,且电流功耗显著低于行业内其他装置。

RFM95的核心优势在于通过164dB的最大链路预算实现了行业领先的通信距离——这一性能源于+20dBm(100mW)的恒定射频输出功率与低至-144dBm的接收灵敏度的结合,在采取LoRa调制的方式下,可实现对“距离、抗干扰、功耗”三角权衡问题的突破,即使在复杂环境下也能确保无线信号的稳定传输。
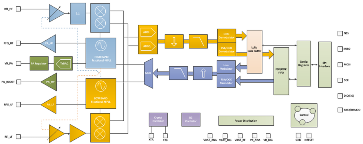
如下图所示,RFM95是一个半双工、低中频的无线射频收发器,它内置了标准频移键控(FSK)调制解调器与远距离扩频(LoRa™)调制解调器,可支持用户根据实际需求,灵活选用/切换OOK、FSK、LoRa等多种信号调制方式。

简化功能框图
其中,LoRa™调制解调器使用了扩频调制和前向纠错技术,与传统的基于FSK或OOK的调制方式相比,增加了无线电通信链路的距离和鲁棒性;扩频因子和纠错率是设计变量,允许设计者优化占用带宽、数据速率、链路预算改进和抗干扰性之间的权衡。
LoRa™调制解调器的另一个重要特性是其增强的抗干扰性,它能够实现高达25 dB的同信道GMSK抑制;这种抗干扰性允许LoRa™调制系统在频谱使用密集的频段中或在混合通信网络中简单共存,当传统调制方案失败时,可使用LoRa™来扩展范围。
需要注意的是,不同调制方式在关键性能维度上差异显著:例如LoRa侧重远距离传输与低功耗,FSK在数据速率上更具优势,OOK则以结构简单、成本低为特点,三者在传输距离、数据速率、功耗水平及实现复杂度上形成明确区分。
这种多模式支持能力,让RFM95可覆盖从简易场景(如短距离低速率数据传输)到复杂场景(如远距离低功耗物联网通信)的通信需求,并有效规避了单一调制技术在应用场景上的局限性,显著提升了模块的适配性与实用性。
值得一提的是,由于RFM95接收电流低至10.3mA,睡眠模式下寄存器保持电流低至200nA,并集成了+14dBm高效率PA,可在确保通信距离的同时显著降低运行能耗,尤其适合电池供电的物联网终端(如无线传感器、自动抄表系统),可大幅延长设备续航周期。
此外,RFM95还具备着强大的抗干扰能力,它前端IIP3(三阶输入截取点)可达-12.5dBm,抗阻塞能力优异,再叠加LoRa调制技术在选择性和抗阻塞方面的先天优势,可在强干扰环境下稳定工作,解决传统调制技术中信号易受同频干扰影响的问题。
RFM95还内置了256字节数据包引擎,支持CRC校验、前导码检测和位同步,配合自动射频感应(CAD)与快速自动频率校正(AFC)功能,可进一步提升IoT设备的通信稳定性与数据传输准确性。
而在兼容性方面,RFM95支持WMBus、IEEE 802.15.4g等多标准协议,并针对868MHz、915MHz等ISM频段进行了专项调校,可满足不同地区的regulatory要求;另外,RFM95还集成了温度传感器,可实时监控模块的工作状态,便于系统功耗管理与故障诊断。
通过融合超远通信距离、低功耗设计、灵活调制模式与高可靠性,RFM95可为低功耗广域网(LPWAN)设备提供兼顾性能与实用性的无线通信解决方案,是连接物理世界与数字平台的关键桥梁之一。